科研进展
心理所发现底丘脑核高频电刺激能够修复帕金森大鼠时间感知任务中的神经及行为功能
发布时间:2009-12-31
作者:心理健康院重点实验室 王宁
深部脑刺激(DBS)被广泛应用于临床帕金森病以及其他神经精神疾病的治疗,然而DBS产生治疗效果的神经生物学机制目前还不清楚。
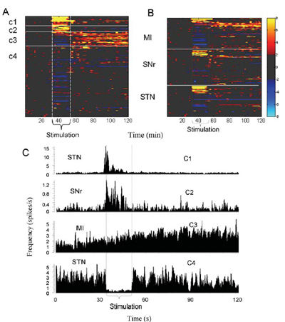
以往的研究表明,通过向大鼠双侧纹状体背外侧部注射6羟多巴(6-OHDA)可以制造帕金森病模型,表现为大鼠执行反应时任务(RT)的能力减退。初级运动皮层(MI)、底丘脑核(STN)和黑质网状部(SNr)是位于皮层-基底节环路上的与帕金森病密切相关的脑区。心理所心理健康院重点实验室罗非研究员、王锦琰副研究员及其团队利用清醒动物神经细胞群单位放电多通道同步记录技术,在大鼠双侧MI、STN以及SNr埋置金属微电极,观察帕金森病模型大鼠在接受双侧底丘脑核DBS后其运动功能及相关神经活动的改变。结果发现,纹状体6-OHDA注射不仅严重损伤了大鼠的运动功能,并且降低了RT任务过程中对各类事件产生反应的神经元数量。双侧底丘脑核DBS能够显著改善帕金森大鼠的运动和反应能力,并且修复了与操作行为关联的皮层-基底节区域的神经活动。DBS所产生的这些行为学和电生理治疗效果可维持近1小时。因此,本研究证实了帕金森病患者行为功能损伤与皮层-基底节环路的神经元活动改变有关。更为重要的是,向底丘脑核DBS能够有效改善帕金森病引发的行为和神经活动改变。DBS效果的长时间维持提示神经可塑性机制参与了DBS对皮层-基底节环路的调节。本研究在细胞水平阐明了DBS修复帕金森病引起的运动损伤的机制,为DBS的临床应用提供了强而有力的理论依据。
此文章已在Journal of Neuroscience Research (IF: 3.086)在线发表
Li XH, Wang JY, Gao G, Chang JY, Woodward DJ, Luo F. High-frequency stimulation of the subthalamic nucleus restores neural and behavioral functions during reaction time task in a rat model of Parkinson’s disease. Journal of neuroscience Research, doi: 10.1002/jnr.22313.
以往的研究表明,通过向大鼠双侧纹状体背外侧部注射6羟多巴(6-OHDA)可以制造帕金森病模型,表现为大鼠执行反应时任务(RT)的能力减退。初级运动皮层(MI)、底丘脑核(STN)和黑质网状部(SNr)是位于皮层-基底节环路上的与帕金森病密切相关的脑区。心理所心理健康院重点实验室罗非研究员、王锦琰副研究员及其团队利用清醒动物神经细胞群单位放电多通道同步记录技术,在大鼠双侧MI、STN以及SNr埋置金属微电极,观察帕金森病模型大鼠在接受双侧底丘脑核DBS后其运动功能及相关神经活动的改变。结果发现,纹状体6-OHDA注射不仅严重损伤了大鼠的运动功能,并且降低了RT任务过程中对各类事件产生反应的神经元数量。双侧底丘脑核DBS能够显著改善帕金森大鼠的运动和反应能力,并且修复了与操作行为关联的皮层-基底节区域的神经活动。DBS所产生的这些行为学和电生理治疗效果可维持近1小时。因此,本研究证实了帕金森病患者行为功能损伤与皮层-基底节环路的神经元活动改变有关。更为重要的是,向底丘脑核DBS能够有效改善帕金森病引发的行为和神经活动改变。DBS效果的长时间维持提示神经可塑性机制参与了DBS对皮层-基底节环路的调节。本研究在细胞水平阐明了DBS修复帕金森病引起的运动损伤的机制,为DBS的临床应用提供了强而有力的理论依据。
此文章已在Journal of Neuroscience Research (IF: 3.086)在线发表
Li XH, Wang JY, Gao G, Chang JY, Woodward DJ, Luo F. High-frequency stimulation of the subthalamic nucleus restores neural and behavioral functions during reaction time task in a rat model of Parkinson’s disease. Journal of neuroscience Research, doi: 10.1002/jnr.22313.

图1 DBS治疗前后大鼠运动功能的改变
图2 DBS治疗前后神经元活动的改变
附件下载: